i

Das Modell implementieren

Implementierung in Scratch

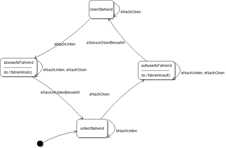
Wir gehen von folgendem Zustandsgraphen zur Beschreibung des Verhaltens eines Aufzugs aus:

Zustandsgraph

Hier ein noch unfertiges Scratch-Programm zur Implementierung des gezeigten Zustandsgraphen.

Skript

Aufgabe 1

Benutze die Vorlage aufzug0.sb und vervollständige die Implementierung.

Suche

v
4.1.2.3.1.3
schuljahr.inf-schule.de/2024-25/automaten-sprachen/zustandsmodellierung/zustandsmodellierung/aufzug/version1/implementieren
schuljahr.inf-schule.de/2024-25/4.1.2.3.1.3
schuljahr.inf-schule.de/2024-25/@/page/V2UNo0cGTXEwISBE

Rückmeldung geben