i

Das Verhalten modellieren

Ein einfacher Speiseaufzug

Wir betrachten einen einfachen Aufzug, mit dem man Speisen zwischen zwei Stockwerken auf- und ab transportieren kann.

Quelle: aufzug1.sb

Systembeschreibung mit einem Zustandautomaten

Das Verhalten des vorliegenden Systems lässt sich mit einem Zustandsgraph adäquat beschreiben.

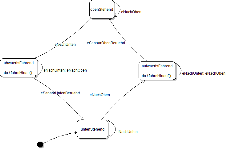
Zustandsgraph

Dieser Zustandsgraph lässt sich wie folgt interpretieren:

  • Zu Beginn befindet sich der Aufzug im Anfangszustand "untenStehend".
  • Wenn im Zustand "untenStehend" das Ereignis "eNachOben" eintritt (d.h. wenn der Benutzer den Nach-Oben-Button anklickt), dann wechselt der Aufzug in den Zustand "aufwaertsFahrend".
  • Wenn im Zustand "untenStehend" das Ereignis "eNachUnten" eintritt (d.h. wenn der Benutzer den Nach-Unten-Button anklickt), dann bleibt der Aufzug im Zustand "untenStehend".
  • Im Zustand "aufwaertsFahrend" wird die Aktivität "fahreHinauf()" ständig ausgeführt. Das Objekt zur Simulation des Aufzugs führt dann die entsprechende Operation aus.
  • ...

Aufgabe 1

Interpretiere selbst die weiteren Bestandteile des Zustandsgraphen.

Suche

v
4.1.2.3.1.2
schuljahr.inf-schule.de/2024-25/automaten-sprachen/zustandsmodellierung/zustandsmodellierung/aufzug/version1/modellieren
schuljahr.inf-schule.de/2024-25/4.1.2.3.1.2
schuljahr.inf-schule.de/2024-25/@/page/Rj2oDWOOUuMyXSrJ

Rückmeldung geben