i

Bausteine von Algorithmus

Ein Suchproblem

Wir betrachten weiterhin das folgende Suchproblem:

=
A
B
C
D
E
F
G
H

Gegeben sind eine Reihe von Schachteln, in denen sich jeweils eine nicht bekannte Menge Gold befindet.

Gesucht ist die Schachtel, in der sich die größte Goldmenge befindet. Wenn es mehrere Schachteln mit der größten Goldmenge gibt, dann reicht es, eine der Schachteln zu bestimmen.

Zur Vefügung steht eine Vergleichswaage, mit der man das Gewicht von zwei Schachteln vergleichen kann.

Algorithmus - dargestellt als Struktogramm

Der folgende Algorithmus löst das Suchproblem.

Struktogramm

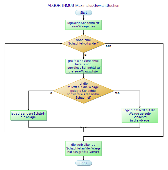
Algorithmus - dargestellt als Flussdiagramm

Hier ist derselbe Algorithmus in Form eines Flussdiagramms dargestallt.

flussdiagramm

Anweisungen

Algorithmen werden aus Anweisungen aufgebaut. Das Beispiel oben zeigt, dass dabei verschiedene Anweisungstypen benutzt werden.

Elementaranweisungen sind Anweisungen, die als Basisaktionen des Prozessors angesehen werden können.

Im vorliegenden Fall gehört z.B. die Anweisung "lege eine Schachtel auf eine Waagschale" zu diesen Elementaranweisungen.

Kontrollanweisungen sind Anweisungen, deren Aufgabe es ist, die Ablauflogik festzulegen. Hierzu gehören Anweisungen zur Beschreibung von Wiederholungen, Fallunterscheidungen und zur Sequenzbildung.

Im vorliegenden Fall ist die Anweisung "solange eine Bedingung erfüllt ist, mache ..." eine Kontrollanweisung, mit der man eine Wiederholung festlegt. Beachte, dass eine Sequenz von Anweisungen einfach durch eine Aneinanderreihung der entsprechenden Anweisungen entsteht.

Suche

v
2.1.1.5 Bausteine von Algorithmus
Kopieren durch Anklicken

Rückmeldung geben