i

Eine Münze werfen

Ablaufmodellierung

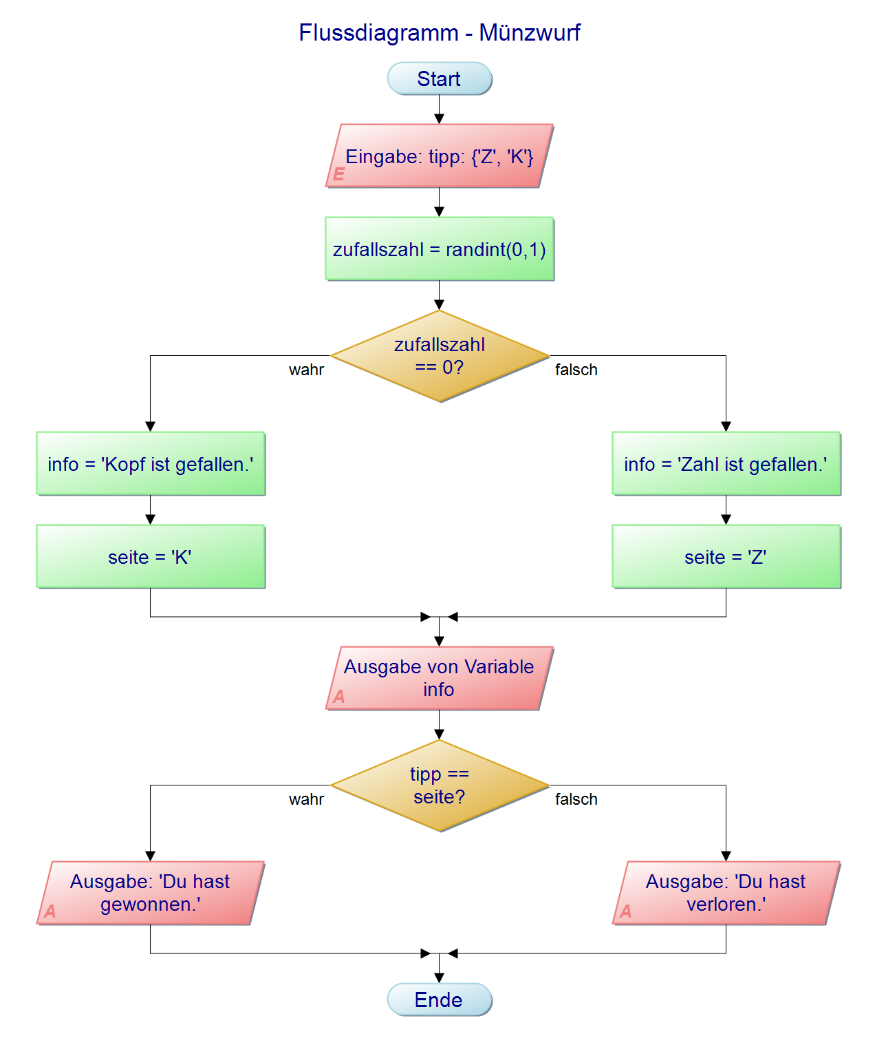
Ziel ist es, ein Programm zu einem einfachen Münzwurfspiel zu entwickeln. Das folgende Flussdiagramm zeigt den Ablauf von Eingaben, Berechnungen und Ausgaben.

Flussdiagramm_Münzwurf

Mit einem Struktogramm lässt sich die Ablaufstruktur weiter verdeutlichen.

Struktogramm_Münzwurf

Aufgabe 1

(a) Welche Ausgaben werden nach dem Flussdiagramm erzeugt, wenn der Benutzer als Tipp ein 'K' eingibt und die Zufallszahl 1 erzeugt wird?

(b) Welche anderen Abläufe und Ausgaben sind hier denkbar? Begründe mit den Fallunterscheidungen im Flussdiagramm.

Implementierung

Das mit einem Flussdiagramm / Struktogramm beschriebene Verfahren soll jetzt in ein Python-Programm übersetzt werden.

Aufgabe 2

(a) Teste zunächst das gezeigte Programm. Welcher Teil des Flussdiagramms / Struktogramms wird hier implementiert?

(b) Ergänze den noch fehlenden Teil. Achte ganz genau auf Doppelpunkte und die Einrückungen (um 4 Einheiten).

(c) Das folgende Programm enthält weitere Fallunterscheidungen. Beschreibe anhand von Fallbeispielen, wie sich das erweiterte Programm verhält. Ergänze auch die Ausgabeanweisungen.

Suche

v
6.3.1.2.1.2 Eine Münze werfen
Kopieren durch Anklicken

Rückmeldung geben